
游泳耳机
0关注 | 663内容
游泳耳机怎么选?分享十款适合游泳戴的骨传导耳机
水下也能听音乐?没错!适配游泳的骨传导耳机,专业级防水认证,深水浸泡也不怕,长时间游泳传声稳定不损坏。不堵耳道,避免水下压力伤耳,还能听清周围动静,游泳更安全。机身轻巧贴耳,无累赘感,部分支持离线存歌


怎么找适合游泳戴的骨传导耳机?教你挑选并推荐十款26年热门款
夏天游泳怕无聊?骨传导耳机安排上!专业防水,深水浸泡无压力,长时间在泳池、开放水域都能稳定传声,不易损坏。不堵耳设计,避免水下压力伤耳,还能保障游泳安全,机身轻巧贴耳,无累赘感,部分支持离线存歌,摆脱


共14张适合游泳的骨传导耳机有哪些?精选十款高性价比的骨传导耳机
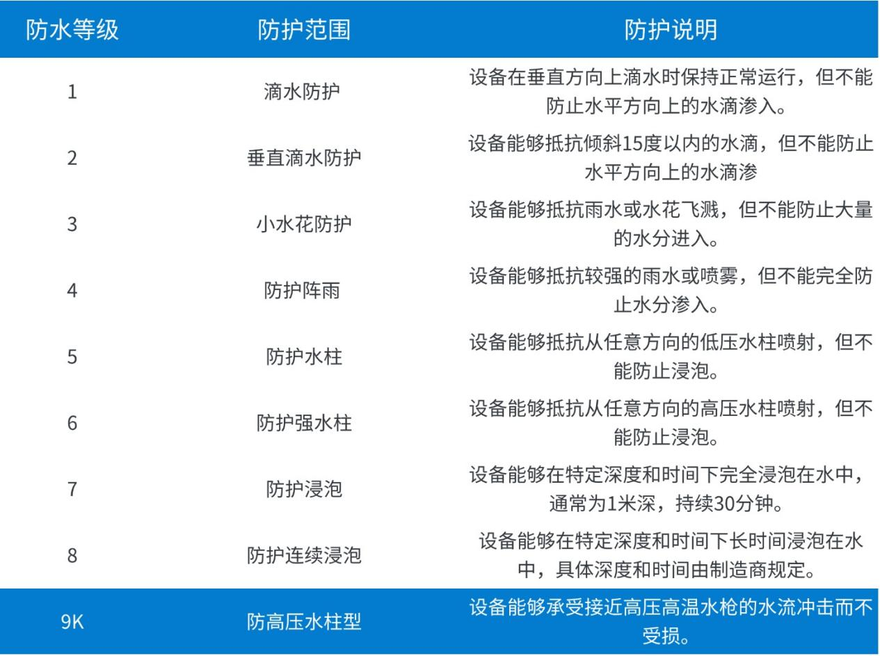
骨传导耳机游泳太香了,可以告别入耳式的耳道胀痛。不用堵耳朵,水压不会压迫耳道,挂耳式设计贴合头部,游泳时不会滑落。防水等级够高,能在泳池或海边使用,水下能听清节拍音乐,让训练更有节奏。上岸后擦干就行,


共14张健身用什么耳机比较好、佩戴舒适度最好的蓝牙耳机
随着生活水平的提高,加入健身训练的人也越来越多。但是,真正能坚持健身的人却不多,除了让自己自律还有一方面是健身真的太枯燥了,所以很多人会选择戴上一款运动蓝牙耳机来为自己增加趣味,戴上耳机听歌可以有助于
游泳耳机怎么选?2024年最热销游泳耳机强力推荐
游泳不仅是一项有益于身心健康的有氧运动,更是一种让人在水中畅游的乐趣。当我们沉浸在这份愉悦中时,音乐的陪伴无疑能让我们的体验更加完美。那么,如何选择一款适合自己、功能强大的游泳耳机呢?本文将为你揭示答
游泳耳机哪种款式好?6大精选技巧教你选对游泳耳机
在现代健康生活方式的倡导下,游泳已不仅是一项锻炼身体、舒缓压力的运动,更是众多爱好者乐于沉浸其中的独特生活方式。无论是日常训练、休闲娱乐,还是竞技挑战,人们愈发渴望在水下世界里,也能与美妙音乐相伴,让
三八女神节送礼好物指南:五款精选礼物,让你的心意脱颖而出!
在这个特殊的三八女神节,为了向生活中至关重要的女性们表达衷心的感激和敬意,我们往往寻找一份能传递心意的独特礼物。然而,在众多的礼品选择中,要找到一件既能体现我们的情感,又能使收礼者感到被特别关注的礼物
骨传导耳机排行榜分享:精选十大骨传导耳机测评

69次播放 | 11:51有没有游泳可以戴的耳机、游泳听音乐最好的耳机推荐
越来越多的小伙伴会选择在游泳馆游泳来实现运动健康的目的。如果希望在游泳时也能享受到音乐,就需要一款防水耳机。市场上的那么多防水耳机产品,甚至不少耳机的防水只能在一定的实验条件下才能实现,不能在现实生活
南卡|韶音|墨觉骨传导耳机哪款更能打?骨传导耳机实测横评出结果了!

25次播放 | 11:35骨传导耳机哪个牌子好用?2025最值得入手的十大骨传导耳机

27次播放 | 14:14骨传导耳机哪款最值得买?2025骨传导耳机排行榜出炉!

18次播放 | 07:06骨传导耳机品牌排行榜前十名公布,骨传导耳机推荐不踩坑就看这篇

28次播放 | 07:06骨传导耳机哪个牌子好?2025年口碑最强的骨传导耳机品牌推荐榜!

16次播放 | 07:062025骨传导耳机排行榜全解析,骨传导耳机品牌前十推荐+避坑指南

27次播放 | 14:14正在加载



