
生物工程
0关注 | 25内容
再次反转!“尼斯湖水怪”可能是真的,顶级生物学家给出解释
现实生活中关于“水怪”的传说有很多,其中以“尼斯湖水怪”影响最大,尽管这被证明是当地人为了开发旅游而自编自导的闹剧,但是仍有人趋之若鹜,来到尼斯湖想一睹水怪的风采。关于水怪的真伪性我们无据可查,但是一
人类已经发明了原子弹,为何却无法制造出一个简单的细胞?原因让人意想不到
人类是地球上为存在的高智慧生物,人类之所以能够成为高级智慧生物,是因为人类拥有一颗可以进行独立思考的大脑,这颗大脑产生的意识让人类拥有了其他动物没有的思维能力,而正是这些思维能力让人类拥有高超的创造
IF10.1:华南师范大学冯启理/牛康康团队多组学揭示5mC甲基化抑制基因组DNA高级结构形成
2025年7月11日,华南师范大学牛康康副教授和向利军副研究员为论文共同第一作者,牛康康副教授和冯启理教授为共同通讯作者,在国际重要学术刊物《Genome Biology》(基因组生物学)上发表题为


共7张易基因-【第36期】表观基因组:基于抗体富集测序技术及应用

38次播放 | 41:33IF29:多伦多大学何厚胜团队多组学构建癌症m6A甲基化图谱并揭示肿瘤恶化关键机制
2025年3月24日,加拿大玛格丽特公主癌症中心/多伦多大学何厚胜(Housheng Hansen He)团队在《Nature Genetics》(IF29/Q1)上发表了题为“The landsca


共9张易基因|ChIP-seq及多组学技术揭示长期海洋变暖下硅藻的调控机制:资源分配权衡和表观遗传调控
近日,汕头大学海洋生物研究所洪婷、莫杰章博士为第一作者,杜虹教授为通讯作者,在《Plant, Cell & Environment》期刊发表题为《Multi-Omics Analysis Reveal


共8张易基因-Chip-seq(组蛋白)植物育种典型论文

37次播放 | 04:42浙江工业大学 生物工程设备

220次播放 | 41:32易基因:多组学分析揭示DNA低甲基化定义人组织调节性T细胞的表观遗传适应性程序及其血液再循环对应物
2025年7月16日,德国雷根斯堡大学Markus Feuerer教授和美因茨大学Michael Delacher 教授团队合作,通过整合人类皮肤组织和血液中调节性T细胞(Regulatory T c


共9张南京医科大学黄伯贤教授团队多组学构建胎儿组织的RNA m5C甲基化图谱并揭示早期发育的表观调控新机制
2025年8月8日,生殖医学与子代健康全国重点实验室、南京医科大学附属苏州医院黄伯贤教授团队通过整合RNA-Bisulfite测序(RNA-BS)、转录组测序(RNA-seq)、染色质可及性测序(AT


共10张通过篡改其他物种基因,已达到人类自身某种目的,这种做法合理吗

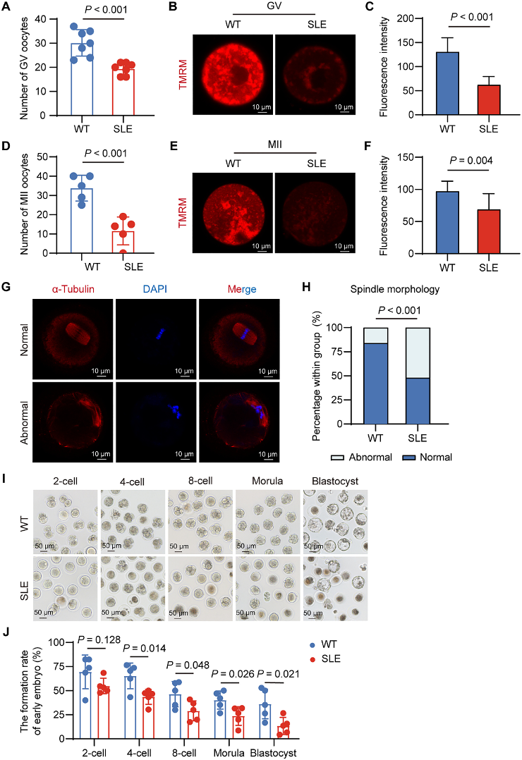
235次播放 | 02:23中山六院梁晓燕团队多组学揭示ac4C RNA修饰调控卵母细胞发育和妊娠结局的表观遗传机制
2025年7月18日,中山大学附属第六医院谢芸博士、周传传副研究员为共同第一作者,中山六院生殖医学中心学科带头人梁晓燕教授为唯一通讯作者,在国际知名学术期刊《Science Advances》上发表题


共10张DNA或许会成为新的数据存储设备,解决未来人类,数据存储的危机

195次播放 | 02:18天津医科大郑向前团队MeRIP-seq等揭示m5C修饰在癌症耐药中的关键调控机制
甲状腺未分化癌(Anaplastic Thyroid Cancer, ATC)是一种极具侵袭性的甲状腺癌,通常在初诊时就已出现局部晚期浸润或远处转移,错过了最佳手术时机。因此,系统化疗和靶向治疗对于改


共11张易基因:朱健康/郎曌博/牛庆丰团队ChIP-seq+WGBS揭示番茄果实成熟中DNA甲基化与转录因子
果实成熟是一个高度协调的过程,涉及多种生理和生化变化,如软化、着色和香气合成。这一过程受到植物激素和转录因子的调控。番茄作为研究果实发育和成熟的模式植物,其成熟过程伴随着乙烯的产生和信号通路。已知多个


共8张正在加载



